Hrací kostka
Moderátoři: Mods_senior, Mods_junior
-
BiScHop
- Level 3

- Příspěvky: 591
- Registrován: 24 led 2009 12:57
- Bydliště: Děčín
- Kontaktovat uživatele:
Hrací kostka
Ahoj, vím že to nepatří asi na toto fórum, ale nic nedám za to to zkusit.
Dostali jsme ve škole schema na zapojení hrací kostky z TTL + odpory, kondenzátory, diody, a mám (máme, celá třída) problém to zprovoznit.
Tak se chci zeptat jestli tady tomu někdo trochu rozumí a mohl by poradit.
Děkuji moc
Dostali jsme ve škole schema na zapojení hrací kostky z TTL + odpory, kondenzátory, diody, a mám (máme, celá třída) problém to zprovoznit.
Tak se chci zeptat jestli tady tomu někdo trochu rozumí a mohl by poradit.
Děkuji moc
Re: Hrací kostka
Malá nápověda? http://electronics.howstuffworks.com/ga ... clock5.htm
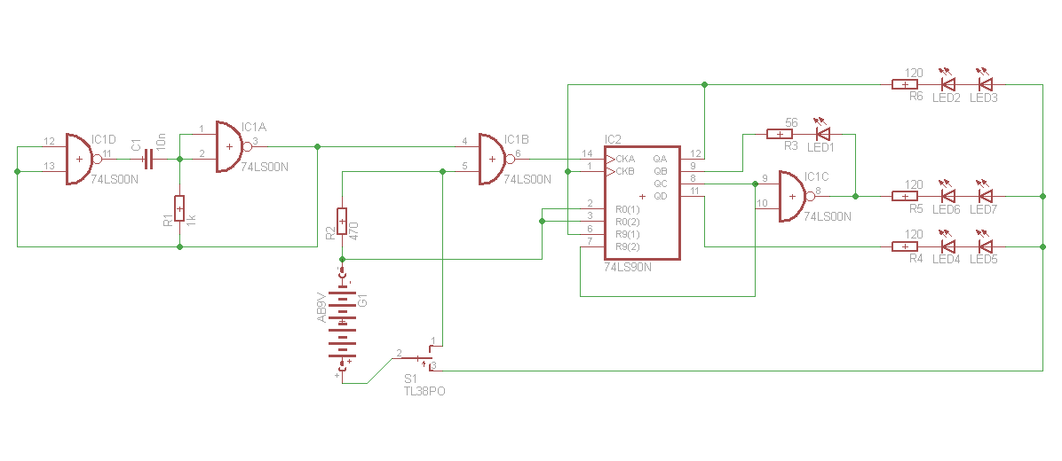
Co přesně za problém s tím máte, je to jednoduchý čítač a pár diod, mělo by stačit znát zapojení vývodů toho čipu, plus druhého (7400) kde jsou čtyři NAND hradla...
V jedné poloze přepínače pustíš do kostky hodinový signál, takže "počítá", ve druhé poloze se hodiny odpojí a rozsvítí dosažené číslo.
Co přesně za problém s tím máte, je to jednoduchý čítač a pár diod, mělo by stačit znát zapojení vývodů toho čipu, plus druhého (7400) kde jsou čtyři NAND hradla...
V jedné poloze přepínače pustíš do kostky hodinový signál, takže "počítá", ve druhé poloze se hodiny odpojí a rozsvítí dosažené číslo.
"Král Lávra má dlouhé oslí uši, král je ušatec!
(pravil K. H. Borovský o cenzuře internetu)
(pravil K. H. Borovský o cenzuře internetu)
-
BiScHop
- Level 3

- Příspěvky: 591
- Registrován: 24 led 2009 12:57
- Bydliště: Děčín
- Kontaktovat uživatele:
Re: Hrací kostka
Chápu jak to má fungovat, ale když to zapojím na nepájivým poli tak se mi pořád ukazuje jenom čtyřka a někdy problikne dvojka.
A simulace v multisimu funguje, i když tam funguje všecko
A simulace v multisimu funguje, i když tam funguje všecko
Re: Hrací kostka
Zkus tomu dát co nejnižší frekvenci a ty diody připoj místo na vypínač přímo, ať vidíš co se tam děje.
"Král Lávra má dlouhé oslí uši, král je ušatec!
(pravil K. H. Borovský o cenzuře internetu)
(pravil K. H. Borovský o cenzuře internetu)
-
BiScHop
- Level 3

- Příspěvky: 591
- Registrován: 24 led 2009 12:57
- Bydliště: Děčín
- Kontaktovat uživatele:
Re: Hrací kostka
Jak tomu mám snižit frekvenci?
Re: Hrací kostka
Ono by stačilo do vstupu 4 u IC1B pouštět střídavě jedničku a nulu, tak si tam třeba připoj zvedací odpor a zkratuj ho proti zemi. Uvidíš jaké kombinace a v jakém pořadí se ti budou na výstupu rozsvěcet.
"Král Lávra má dlouhé oslí uši, král je ušatec!
(pravil K. H. Borovský o cenzuře internetu)
(pravil K. H. Borovský o cenzuře internetu)
-
BiScHop
- Level 3

- Příspěvky: 591
- Registrován: 24 led 2009 12:57
- Bydliště: Děčín
- Kontaktovat uživatele:
Re: Hrací kostka
Dobře. Zítra to zkusím. Děkuji moc
Re: Hrací kostka
A bacha na to že diody svítí když je na příslušném výstupu čítače nula! Musíš je správně rozmístit, aby jejich kombinace dávaly stejný obrazec jako na kostce :)
"Král Lávra má dlouhé oslí uši, král je ušatec!
(pravil K. H. Borovský o cenzuře internetu)
(pravil K. H. Borovský o cenzuře internetu)
Re: Hrací kostka
Na schematu je chyba!
Přečti si pravidla tohoto fóra! Přečetl jsi si nejprve manuál? Piš tak, abychom Ti rozuměli! Na SZ neodpovídám na požadavky řešení Vašich problémů s PC!
Nic není dokonalé, ani člověk!
Nic není dokonalé, ani člověk!
-
BiScHop
- Level 3

- Příspěvky: 591
- Registrován: 24 led 2009 12:57
- Bydliště: Děčín
- Kontaktovat uživatele:
Re: Hrací kostka
A mohu se zeptat kde? Mozna sem to spatne prekresli nebo udelal chvu ucitel.
Smazán duplicitní příspěvek. Pic
Smazán duplicitní příspěvek. Pic
Re: Hrací kostka
U IC1C není pin 10 připojen u IC2 k pinu 7. Není označen spoj.
Přečti si pravidla tohoto fóra! Přečetl jsi si nejprve manuál? Piš tak, abychom Ti rozuměli! Na SZ neodpovídám na požadavky řešení Vašich problémů s PC!
Nic není dokonalé, ani člověk!
Nic není dokonalé, ani člověk!
-
BiScHop
- Level 3

- Příspěvky: 591
- Registrován: 24 led 2009 12:57
- Bydliště: Děčín
- Kontaktovat uživatele:
Re: Hrací kostka
Připojený je, jen jsem zapomněl udělat spojovací bod
--- Doplnění předchozího příspěvku (19 Bře 2012 21:25) ---

--- Doplnění předchozího příspěvku (19 Bře 2012 21:25) ---
Tak mám problém s tím zapojením zvedacího odporu. Stačí obyčejný odpor nebo je nějaké jiné zapojení?faraon píše:Ono by stačilo do vstupu 4 u IC1B pouštět střídavě jedničku a nulu, tak si tam třeba připoj zvedací odpor a zkratuj ho proti zemi. Uvidíš jaké kombinace a v jakém pořadí se ti budou na výstupu rozsvěcet.


